Article
High-yield purification of exceptional-quality, single-molecule DNA substrates
Yue Lu†, Piero Bianco*
Department of Pharmaceutical Sciences, College of Pharmacy, University of Nebraska Medical Center, Omaha, NE 68198-6025, USA
*Corresponding author: Piero R. Bianco, E-mail: pbianco@unmc.edu
†Present address: Department of Physics, Emory University, Atlanta, GA, 30322-2430, USA
Competing interests: The authors have declared that no competing interests exist.
Abbreviations used: CV, column volume; MT, magnetic tweezer; PCR, polymerase chain reaction
Received November 9, 2020; Revision received December 10, 2020; Accepted January 2, 2021; Published February 24, 2021
Abstract
Single-molecule studies involving DNA or RNA, require homogeneous preparations of nucleic acid substrates of exceptional quality. Over the past several years, a variety of methods have been published describing different purification methods but these are frustratingly inconsistent with variable yields even in the hands of experienced bench scientists. To address these issues, we present an optimized and straightforward, column-based approach that is reproducible and produces high yields of substrates or substrate components of exceptional quality. Central to the success of the method presented is the use of a non-porous anion exchange resin. In addition to the use of this resin, we encourage the optimization of each step in the construction of substrates. The fully optimized method produces high yields of a hairpin DNA substrate of exceptional quality. While this substrate is suitable for single-molecule, magnetic tweezer experiments, the described method is readily adaptable to the production of DNA substrates for the majority of single-molecule studies involving nucleic acids ranging in size from 70–15000 bp.

Keywords: column chromatography, DNA substrate, oligonucleotide, single-molecule, TSKgel DNA-stat
INTRODUCTION
Single-molecule techniques involving DNA or RNA, are powerful methods that provide detailed mechanistic insight into the structural transitions in nucleic acids under applied force as well as the interaction of a multitude of DNA or RNA binding proteins and their resultant effects on the nucleic acid being manipulated [
1-
6]. To achieve success, these techniques require high-quality, homogeneous preparations of the nucleic acid substrates ranging in size from 48504 bp (bacteriophage lambda DNA) to oligonucleotides 100 bp in length and shorter [
7-
9]. The DNA molecules being manipulated are frequently required to have additional moieties covalently coupled to either one or both ends, to facilitate attachment to beads or surfaces [
10,
11]. RNA molecules can be similarly modified or can be placed between appropriately-modified DNA handles [
12,
13]. Regardless of whether single molecules of DNA or RNA are being studied, a simple, reproducible method that results in high yields of exceptional quality, nucleic acid substrates is essential [
14,
15].
At each step of substrate construction, purification is required. Frequently, this is be achieved using agarose or acrylamide gels, which can separate the desired molecule from contaminants, provided less than 20 µg is loaded per lane. This necessitates the use of multiple lanes if more DNA must be purified. Once electrophoresis is complete, the DNA must be recovered. To overcome the variability in yield using “traditional” methods such as electro-elution, methods have been developed to recover DNA from gel slices using spin columns utilizing buffers containing organic solvents and chaotropic salts [
16-
18]. However, these salts inhibit downstream enzymatic applications and this could manifest in single-molecule studies, even though other groups have published methods for the construction of single DNA molecule substrates employing these methods [
14,
19,
20].
To bypass gel electrophoresis, column chromatography can be used to purify nucleic acids of different sizes and forms. However, the more widely used resins each have significant drawbacks including having large pore sizes that can result in a significant loss or are ideal for plasmid purification instead of high-resolution fractionation [
21-
25]. In one study comparing the use of Mono Q and Mono P, elution times required up to 20 h, and the effective fractionation range was only for DNA molecules up to 600 bp in size [
26]. The authors suggested that increasing elution time even further, resulted in even better fractionation, but these extended times are not ideal.
To address these issues, we have developed an easily optimized method that can be used for DNA substrates ranging in size from annealed oligonucleotide complexes to DNA molecules up to 20 kb in length. This method is superior to published approaches in both simplicity, yield, and end-product quality [
14,
27-
29]. As DNA molecules must be purified following each manipulation step, we have adopted the use of a non-porous, anion-exchange chromatography resin known as TSKgel DNA-stat [
30]. As the resin is non-porous, DNA molecules adhere to the resin
via the quaternary ammonium groups only and as a result, yields are routinely high. Furthermore, the resin has a high loading capacity so that as much as 100 µg of DNA can be loaded onto the column at one time in a low salt buffer and then eluted with a sodium chloride gradient. By adjusting the salt concentration for elution, DNA molecules ranging in size from oligonucleotide- to 20000 bp in length can easily be purified. Critically, bound DNA is eluted in 60–90 min in a pure form. This means that multiple substrate construction steps followed by purification can be done in a single day.
Using DNA molecules 1.2 to 2.9 kb in length, we show that the quality of the DNA at each step in the construction of a hairpin, magnetic tweezer (MT) substrate is high (98%–100% pure) and yield ranges from 70%–90% of the input. For the generation of large-scale amounts of duplex DNA fragments used as the starting material, we use a low-error, polymerase chain reaction (PCR) enzyme mix followed by column purification of the resulting PCR product. This ensures that the amount of contaminating species is reduced at the first step increasing the efficiency at subsequent steps in substrate construction. The DNA substrate being constructed is never exposed to ethidium bromide so DNA damage is no longer an issue. Further, NaCl is used for elution as it is effective, inexpensive, compatible with many downstream reactions, and it allows for the rapid recovery of the DNA using ethanol precipitation. We also show that it is critical to optimize the ligation steps to add handles containing tags and how a failure to optimize this step contributes to unwanted side-products. The method presented, converts the majority of the input DNA into the desired product, is rapid, consistent, efficient, and, results in high yields of exceptional quality DNA products. That is 20–50 µg yield with purity consistently ranging from 95%–100%.
MATERIALS AND METHODS
Materials
NaCl, Tris base, EDTA, HCl, Mg(OAc)2, ethanol were from Sigma. 2X PrimeSTAR MAX Premix was from Takara. Glycogen, ApaI, BamHI-HF, 10X Buffer 4, T4 Polynucleotide Kinase (T4 PNK), 10X T4 PNK buffer, Klenow Fragment (3’ to 5’ Exo-), 10X Buffer 2, T4 DNA ligase, 10X T4 DNA ligase buffer were purchased from New England Biolabs. ATP, dATP, dCTP were from GE Healthcare Life Sciences. Digoxigenin-11-dUTP was from Roche. γ-32P-ATP was from Perkin-Elmer.
Reagents
All solutions were prepared using Barnstead Nanopure water, and passed through 0.2 µm pore size filters, and autoclaved at 121°C. TOSOH binding buffer contained 20 mM Tris-HCl (pH 9.0). The TOSOH elution buffer contained 20 mM Tris-HCl (pH 9.0) and 2 M NaCl.
DNA components
Supercoiled DNA plasmid (scDNA) was purified using the Maxi-kit from Omega Biotek. PCR primers and MT hairpin oligonucleotides were purchased from IDT-DNA (Coralville, Iowa). Sequences and purification methods for each primer are presented in Table S1.
Methods
Detailed step-by-step instructions are presented in the Protocols section of the Supplementary Material (File S1).
PCR construction of DNA substrates
1.2.9 kb DNA
The initial template was the scDNA plasmid which was amplified in five separate reactions to create a stock of 2.9 kb DNA. A 250 µl master mix was made and then divided into five, 50 µl reactions. The mix contained 2X PrimeSTAR MAX Premix, 5 ng of template, primers at 200 nM, final, and nanopure water. PCR cycling parameters followed the instructions in the PrimeStar MAX manual with annealing conditions optimized for each primer set. Additional details are presented in the Supplementary Material.
Following confirmation of the quality of the PCR product by agarose gel electrophoresis, the reactions were pooled and subjected to column purification as described in the Column Chromatography section.
Column-purified 2.9 kb DNA was used as the template in all subsequent PCR amplification to create PCR-2 (left primer modified with 5’-biotin-dT); PCR-3 (the opposite primer modified with 5’-digoxigenin) and PCR-4 (5’-biotin-dT and 5’-digoxigenin modified primers). To create a stock of each PCR product, 60 PCR reactions were performed per DNA type, with components assembled as a master mix and then split in 60, 50 µl reactions. As the PCR machine could only hold 20 tubes, 3 rounds of PCR were performed per PCR product. As for the control 2.9 kb DNA, PCR product quality was assessed by agarose gel electrophoresis. All 60 reactions were pooled and subjected to column chromatography as described in the Column Chromatography section.
2.1.5 kb DNA
The 1.5 kb DNA was one component to build the 1.2 kb magnetic tweezer DNA substrate (MT) substrate. We set up a 250 µl master mix and divided them into five, 50 µl reactions. The mix contained 2X PrimeSTAR MAX Premix, 5 ng of template, primers at 200 nM, final and nanopure water. PCR cycling parameters followed the instructions in the Prime Star MAX manual with annealing conditions optimized for each primer set. Additional details are presented in the Supplementary Material.
Following confirmation of the quality of the PCR product by agarose gel electrophoresis, the reactions were pooled and subjected to column purification as described in the Column Chromatography section. The purified DNA was used as the template to produce a large amount of 1.5 kb DNA. To do this, 60 PCR reactions were performed, with components assembled as a master mix and then split into 60, 50 µl reactions each containing 1 ng of purified 1.5 kb DNA each as the template. As for the initial PCR reactions, product quality was assessed by agarose gel electrophoresis. All 60 reactions were pooled and subjected to column chromatography as described in the Column Chromatography section.
Column chromatography purification
A 2.8 ml, TSKgel DNA-stat column (TOSOH Biosciences) was used to purify all DNA. Only autoclaved buffers and Nanopure water were used to minimize nuclease cleavage of DNA. A single flow rate of 0.5 ml/min was used for each purification with a fraction size of 0.5 ml. The column was equilibrated in TOSOH binding buffer, DNA samples loaded, followed by washing using the same buffer (1 column volume (CV)), and then elution using increasing concentrations of NaCl. Standard conditions employed a linear gradient (10 CV) from 0 to 1 M NaCl.
When a mixture of DNA molecules closer in size such as those following restriction enzyme cleavage or after ligations, more complex elution conditions were required. As for PCR product purification, the column was equilibrated in binding buffer, the DNA mixture loaded followed by a wash step of 1 CV of binding buffer. This was followed by a second wash using 600 mM NaCl (30% buffer B; 2 CV), a third wash using 700 mM NaCl (35% buffer B, 2 CV), and finally a shallow, 10 CV, linear gradient from 0.78 M to 1 M NaCl.
After each chromatography run, the quality of the DNA in peak fractions was evaluated by agarose gel electrophoresis. If the quality was acceptable, fractions were precipitated by the addition of glycogen (0.2 µg/µl, final; calculated before the addition of ethanol) and two volumes of 100% ethanol. The concentration of recovered DNA was determined by spectrophotometry.
Construction of the magnetic tweezer DNA substrate (MT substrate)
The MT substrate consists of three parts: a central 1.2 kb fragment sandwiched between a hairpin on one side and a fork tagged with digoxigenin and biotin on the opposite side. To construct this substrate, the 1.5 kb PCR product was cleaved sequentially with ApaI (25°C) and BamHI-HF (37°C). Following cleavage evaluation by agarose gel electrophoresis, the DNA mixture was purified by column chromatography using the complex elution procedure.
Then oligonucleotides PB714 and 718 were phosphorylated using T4 PNK. PB714 was then self-annealed to form a hairpin with an exposed BglII tail. Separately, oligonucleotides 717, 718, and 719 were annealed at a ratio of 1:1:1 to form the fork. Annealing was achieved by mixing oligonucleotides in a buffer containing 10 mM MgOAc and 100 mM NaCl in thin-walled PCR tubes, heating the mixture to 100°C for 5 min followed by slow cooling to room temperature overnight. The extent of annealing was confirmed in control reactions done under the same conditions but using 5’-end-labeled oligonucleotides (γ-32P-ATP). Labeled and annealed complexes were subjected to electrophoresis in non-denaturing 12% acrylamide gels (1:15 bis:acrylamide in TBE buffer), followed by exposure to phosphorimager screens, scanning with the Typhoon scanner and analyzed using Image Quant.
Klenow (Exo-) was then used to add multiple digoxigenin-nucleotides from dIG-UTP to the 3’ end of PB718 in the annealed fork complex. Control reactions using α32-dATP were used to verify the incorporation of digoxigenin-nucleotides. Reactions were subjected to electrophoresis in both urea and non-denaturing gels run side-by-side.
Successfully annealed hairpin and digoxigenin-labeled forks were ligated to the column-purified 1.2 kb ApaI-BamHI cleavage product at different ratios, as described in the text. Reactions contained T4 DNA ligase, ligase buffer, and DNA molecules and were incubated at room temperature overnight. As before, the extent of ligation was verified in control reactions using 5’-end-labeled DNA (γ-32P-ATP), with ligation mixtures subjected to electrophoresis in agarose gels. Dried gels were exposed to phosphorimager screens, scanned, and analyzed using ImagQuant.
Once successful ligation had been achieved, the DNA mixture was applied to the TOSOH column, and DNA eluted using the complex elution procedure. The eluted product was then precipitated as before, resuspended, concentration determined, and then stored in small aliquots at −80°C.
RESULTS
High yields of the PCR product are easily obtained
To achieve success at the early stages of substrate construction, a high-fidelity PCR enzyme that produces high yields of products is required (PrimeSTAR Max DNA polymerase; Takara Biosciences). The importance of PCR reaction optimization reveals that optimal reaction conditions employ 1 ng of template and the number of PCR cycles be limited to 20 (Fig. S1).
These optimized conditions are used in large-scale PCR reactions to increase the amount of DNA starting material. Here, 20 PCR reactions were done in parallel using 1 ng of the template per reaction. These were then combined and applied to the TSK-gel DNA-stat column equilibrated in 20 mM Tris-HCl (pH 9) and eluted with a linear NaCl gradient (0–1 M) in the same buffer. The results show that components of the reaction mix, primers, and small products elute very early in the gradient at approximately 200 mM NaCl, with the desired product eluting later at 850 mM NaCl and occurred in less than 60 min (Fig. 1A). In addition, the DNA (42 µg; calculated from the area under the peak) eluted in two, 500 µl fractions, making precipitation using 100% ethanol with glycogen as a carrier, straightforward. To demonstrate the reproducibility of the purification method, 4 separate, 20 cycle PCR reactions of the 2.9 kb fragment were separated on the TOSOH column in separate runs. Results show that the elution position of the 2.9 kb fragment is identical in each run (Fig. 1B). However, for some runs, the 2.9 kb band eluted as two closely overlapping peaks. The reason for this is unknown.
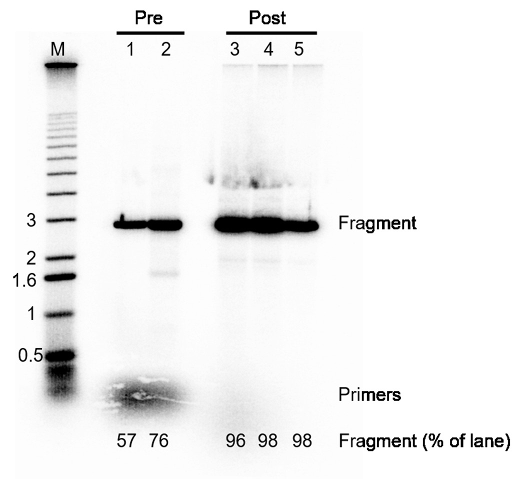
To demonstrate the ability of the chromatography step to effectively remove primers, two separate PCR reactions were done as before using unmodified, but 5’-end-labeled primers. In parallel, three separate, 20 reaction PCR sets using unlabeled primers were done, pooled, and purified as before. Following purification, the recovered DNA was 5’-end-labeled with γ-32P-ATP, and subjected to electrophoresis. Following electrophoresis, the gel was dried onto DE81 paper to bind to the remaining primers. The results show that before purification, 57%–76% of the label present in each lane appeared in the 2.9 kb band (Fig. 2, lanes 1 and 2). In contrast, when the purified DNA was examined, the amount of label in the desired product band increased to ≥ 96% (Fig. 2, lanes 3–5).
Quantitation of the quality of the recovered DNA from the chromatography run in Figure 1A shows that 36 µg of DNA was recovered (90% yield) with a 260/280 ratio of 1.85 (Fig. S2A and S2B). Analysis of the DNA using ethidium-bromide stained agarose gels demonstrates a single dominant band 2.9 kb in size as well as 2 contaminants, 2 and 5.4 kb in size (Fig. S2C, PCR reaction 1). When an aliquot of this DNA was 5’-end-labeled with γ-32P-ATP and subjected to electrophoresis in an agarose gel, only a single band was observed (Fig. S2D). This suggests that the likely source of the contaminating species is residual plasmid DNA that had not been completely removed.
For many substrate construction protocols, modified primers are used to facilitate subsequent attachment to beads or modified surfaces. To assess the potential effects of primer modifications on the column separation, DNA product yield, and quality, identical sets of PCR reactions were done, again using 1ng of supercoiled DNA (scDNA) as the template. In the first reaction set, one primer contained a 5’-biotin TEG group; in the second, the opposite primer had a 5’-digoxigenin group and in the third set of reactions, both primers were modified. As before, 20 pooled reactions were applied to the column and eluted with the NaCl gradient. The elution position relative to that shown in Figure 1, was unaffected by the presence of primer modifications (not shown), while the yield was higher and the 260/280 ratios were within experimental error, the same as for the unmodified primer reactions (Fig. S2A and S2B). Further assessment of DNA quality was done using agarose gels. Similar levels of the two contaminating species were present and these were not detected when the DNA was 5’-end-labeled with γ-32P-ATP (Fig. S2C and S2D). Only the reactions using one modified primer could be labeled and the amount of DNA present in each lane ranged from 98%–100%, consistent with the effective removal of the PCR primers by the column.
Figure 1. The column effectively separates the product from contaminants. A. A chromatogram showing the elution profile of the 2.9 kb DNA amplified in 20 separate PCR reactions which contained 1 ng of the purified, 2.9 kb template per PCR reaction. 20 PCR reactions were done in parallel, verified by agarose gel electrophoresis, and then pooled before injection onto the TOSOH column. Following injection, the column was washed with binding buffer (20mM Tris-HCL, pH 9.0), and the DNA eluted with a linear gradient from 0–1 M NaCl in the same buffer. Fractions (0.5 ml) were collected and those corresponding to the 2.9 kb fragment were pooled, precipitated by the addition of glycogen (0.2 µg/µl, final) and 100% ethanol. B. Column chromatography is reproducible. The elution profiles of four separate chromatography runs are shown. The DNA being purified is 2.9 kb in length and was produced by four separate PCR reactions with 20 tubes per reaction set. Each set was pooled separately, applied to the TSKgel DNA-stat column, and eluted with a linear gradient from 0–1 M NaCl as in panel (A). The graph is expanded to show additional detail in the eluted product peak.
Figure 2. Column purification effectively removes contaminants. An agarose gel showing two independent PCR reactions before purification (Pre; lanes 1 and 2) and three independent purifications of the 2.9 kb DNA substrate (Post; lanes 3–5). The primers used were unmodified so that they could be 5’-end-labeled with γ-32P-ATP to enable detection. Following electrophoresis in a 1% agarose gel in 1 × TAE buffer, the gel was dried onto DE81 (Whatman) and chromatography paper (Fisher Scientific). The dried gel was then exposed to a phosphorimager screen which was subsequently scanned using a Typhoon phosphorimager and the image analyzed using ImageQuant (GE Healthcare Biosciences). The amount of DNA present is calculated as a fraction of all bands present in the lane and is indicated at the bottom of each lane.
High yields of exceptional quality magnetic tweezer DNA substrate can be achieved
The preceding was used to produce high-quality DNA substrate components with a high yield. To test the effectiveness of our approach in making a “real” substrate, we constructed a 1.2 kb hairpin substrate similar to that used to study the processing of stalled DNA replication forks by RecG [
10]. The scheme for the production of the MT substrate is shown in
Figure 3.
Figure 3. Scheme to create substrate DNA for magnetic tweezer experiments.
Here, using scDNA as the template, a 1.5 kb fragment was amplified in five PCR reactions, pooled and column purified. The purified DNA was used as the template in 3 sets of 20 PCR reactions to reamplify the 1.5 kb DNA. These 60 reactions were column-purified in a single chromatography run to produce a pool of starting material for the construction of the MT substrate (Fig. S3). In the next step, the 1.5 kb fragment was cleaved sequentially by ApaI and BamHI to produce a 1.2 kb fragment with the correct ends required for ligation steps to attach the hairpin and modified fork (see below).
Initial column purification to remove the smaller cleavage products used a linear gradient from 0.2–1 M NaCl. This resulted in the front end of the 1.2 kb product peak being contaminated with cleavage products (Fig. 4A). As a result, the elution conditions were adjusted so that the DNA was eluted with two steps and a shallow gradient of 0.76 to 1 M NaCl (Fig. 4B). This resulted in the maximal separation of the product from the cleavage fragments, resulting in a homogenous preparation of 1.2 kb DNA product (step 5).
Next, oligonucleotide 718 was phosphorylated and annealed to 717 and 719 to create the fork (step 8). Exonuclease deficient, Klenow enzyme was then used to extend 718 and add 6, diG-dUTP molecules to the 3’end to facilitate attachment to a coverslip surface coated with anti-digoxigenin antibody. Separately, oligonucleotide 714 was phosphorylated and annealed to form a 12-base hairpin (step 8). The unpurified hairpin and forks were ligated in the same reactions to the purified 1.2 kb insert.
Figure 4. The elution conditions must be adjusted to effectively separate the cleavage products. A. An agarose gel showing fractions from a chromatography run using a linear gradient from 0–1 M NaCl for elution. The column load (L), was a BamHI and ApaI restriction enzyme digest of the 1.5 kb DNA purified in Figure S3. The smaller cleavage fragments eluted in one peak that overlapped that of the desired product peak. M, marker; yellow arrow, the small amount of contaminating fragments present in the first fraction of the product peak. B. The adjusted elution profile effectively separates the smaller DNA fragments from the desired, 1.2 kb DNA product.
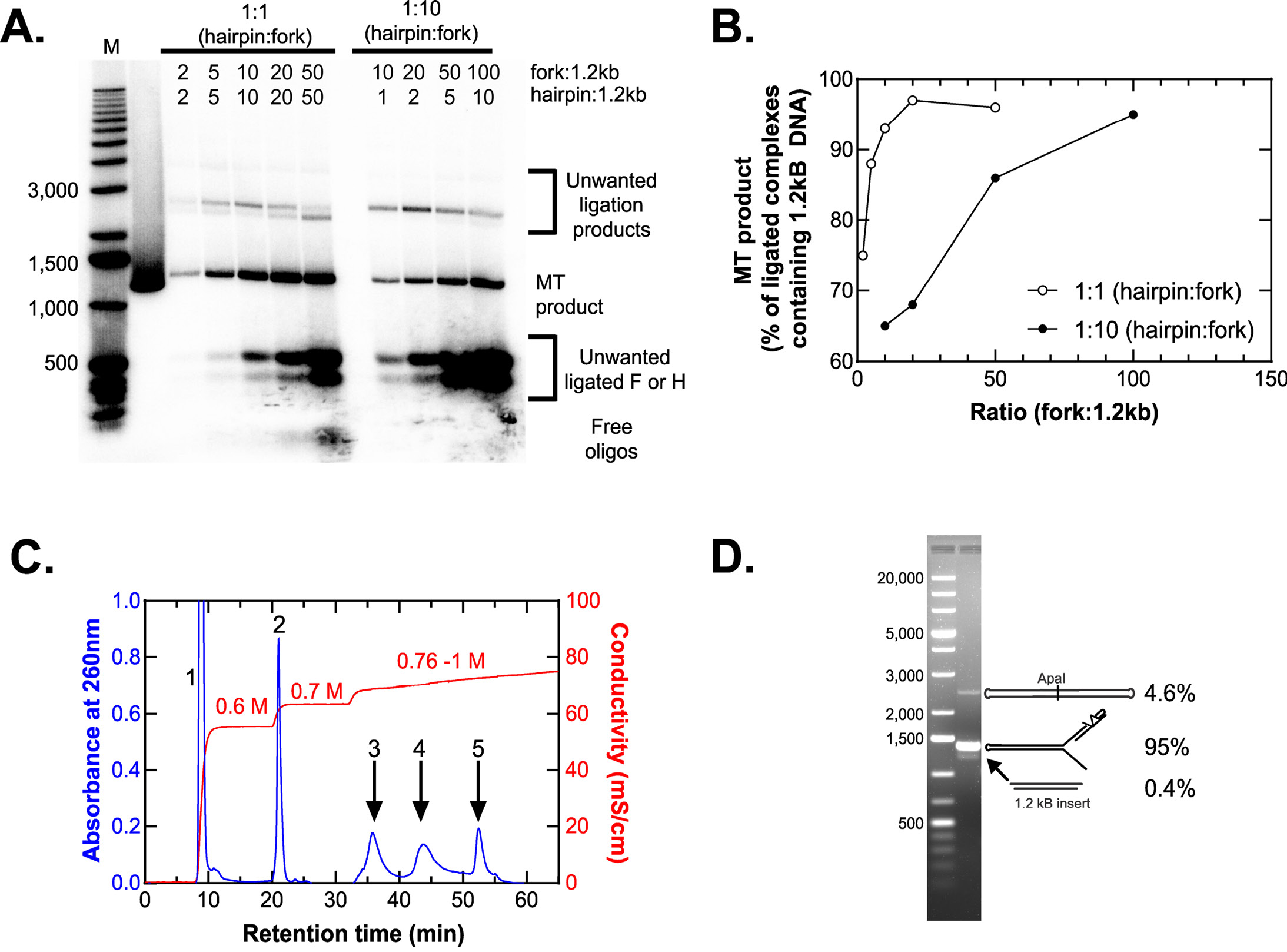
To determine optimal ratios of hairpin:fork:insert that would result in a high yield of the final MT substrate relative to alternative ligation products, two separate titrations were done. In the first, the ratio of the hairpin to fork was 1, and these were varied relative to the 1.2 kb from a ratio of 2 to 50. In the second titration, the hairpin: fork ratio was 1:10 and these were titrated relative to the 1.2 kb DNA. To visualize DNA molecules, the 1.2 kb DNA hairpin, and fork were each 5’-end-labeled with γ-32P-ATP, and reactions were analyzed using an agarose gel dried onto DE81 paper. The results show that the hairpin and fork were ligated to the 1.2 kb DNA that larger ligation products also formed and, ligated hairpins and forks were also produced (Fig. 5A). However, as the amount of hairpin and fork in the ligation reaction increased, the fraction of the desired MT product increased from 75 to 96% (Fig. 5B). The saturation of the 1.2 kb insert was reached at a ratio of 20:1 (forks/hairpin:1.2 kb). In the second titration, saturation was not achieved. Instead, the fraction of the MT product increased linearly, reaching a maximum of 95% at a fork:1.2 kb ratio of 100.
As excess hairpin and fork were required to achieve the maximum amount of MT substrate, and as these small molecules interfere with the experiments, it is necessary to column purify the final product. To achieve this, ten separate ligation reactions were done in as small a volume as possible (step 9) using a ratio of 100:100:1 (hairpin:fork:insert). Next, these were pooled and purified using the TOSOH column. However, and as for the purification of the cleaved 1.2 kb fragment, the elution conditions had to be adjusted to ensure optimal separation of the self-ligated forks and hairpins (Fig. 5C; peaks 3 and 4). The final yield of the product (peak 5) was 23 µg, corresponding to 77% of the input 1.2 kb DNA.
The quality of the final product was assessed using an agarose gel stained with ethidium-bromide (Fig. 5D). Quantitation reveals that 95% of the DNA in the lane corresponds to the product which migrates with an apparent molecular weight of 1400 bp. Thus, the yield of the hairpin substrate is corrected to 73% of the input 1.2 kb DNA, or 21.85 µg. Two contaminants are also present, corresponding to 0.4 and 4.6% of the total DNA present. The larger band (2.6 kb) corresponds to the ligation of two, 1.2 kb inserts with two oligonucleotide 714 hairpins ligated to the BamHI sites. This was confirmed using restriction enzyme mapping (not shown). The identity of the smaller band could not be determined, but it migrates with a molecular weight slightly larger than 1.2 kB. As these DNA molecules will not interfere with the MT experiments, additional purification was not pursued.
To confirm the construction of the MT substrate was correct, restriction enzyme mapping was used. The resulting fragments have the anticipated sizes (Fig. S4B and S4C). Those fragments containing the hairpin (oligonucleotide PB714) were larger by 22 bp whereas those containing the fork (oligonucleotides PB717-719) were unexpectedly larger, by 200 bp.
To further assess the quality of the final product, the DNA was treated with shrimp alkaline phosphatase and then 5’-end-labeled with γ-32P-ATP. In the product, only oligonucleotide 719 could be labeled. The analysis of the agarose gel shows that 98% of the label is present in the 1400 bp band and the two contaminants did not label (Fig. S5A, lane 2). To test for the presence of biotin moiety in the product, the ability of the MT substrate to bind to streptavidin-coated beads was assessed in different binding buffers (Fig. S5A, lanes 3–12). The bead-bound complex is retained in the wells of the gel and the analysis of the gel shows that optimal binding was observed in PBS containing 1mg/ml of BSA (Fig. S5B). As binding to the beads was observed, we conclude that the purified product contained oligonucleotide 717 which has a 5’-biotin TEG moiety. Bead binding was not observed in control reactions using unmodified, 5’-end labeled DNA as expected (data not shown).
Finally, to assess the incorporation of the digoxigenin moieties, the attachment of the MT substrate to the magnetic beads and a coverslip coated with anti-digoxigenin antibody was assessed. The attachment was compared to that of the control DNA, which is the 2.9 kb PCR fragment labeled with biotin and digoxigenin at opposite ends by using modified primers in PCR. The resulting images show that the attachment efficiency of the MT substrate was within experimental error the same as that of the PCR fragment (Fig. S6). Here, the successful attachment was considered as an attached and mobile magnetic bead.
Figure 5. High yield, high-quality DNA substrate is produced using the scheme. A. Optimization of the ratio of DNA substrate components is required. An agarose gel showing the results of ligations of 5’-end-labeled DNA is shown. The 1.2 kb DNA as well as the hairpin and fork were labeled so that each molecule could be seen. Two separate titrations were done. In the first, the ratio of the hairpin to fork was 1 while in the second, it was 0.1. Ligations were done as described in the Methods and the mixtures subjected to electrophoresis in a 1% agarose gel that was subsequently dried onto DE81 and Whatman paper and processed as described in Figure 2. M, marker. B. Analysis of the gel in panel (A). C. the elution profile of the final ligation mix to construct the substrate. Optimal separation of the product from unwanted ligation components required two steps of 0.6 and 0.7 M NaCl, followed by a shallow gradient from 0.76 to 1 M NaCl. Peaks are 1, ATP; 2, free hairpin and fork oligonucleotide complexes; 3 and 4, ligated fork and hairpin oligonucleotide complexes, 300–500 bp in size; 5, the final product. D. The purified product contains low levels of contaminants. DNA from peak 5 in panel C was subjected to electrophoresis in a 1% agarose gel that was subsequently stained with ethidium bromide. The gel was quantitated using ImageLab (Bio-Rad) and the resulting analysis of the area under the peak of each band in lane 2 is indicated next to each identified band. The values correspond to the fraction of the intensity of all species present in the lane.
DISCUSSION
A method has been presented to produce high yields of exceptional quality DNA substrates for single-molecule experiments. The yield and quality of components at each step are high as demonstrated using spectrophotometry, ethidium bromide-stained agarose gels, and radioactive labeling. The key to the success of the method is the use of an anion exchange column constructed from non-porous beads with quaternary ammonium groups attached [
31]. This column is the TSK-gel DNA-stat, anion exchange column from TOSOH Biosciences. In addition to the use of this column, the optimization of each step was shown to be necessary to ensure the optimal yield and quality of the desired product. We recommend using an HPLC or medium pressure chromatography system dedicated to the purification of DNA. This eliminates the potential effects of nucleases that may persist at low levels in the system left over during protein purification.
Over the years, several chromatographic resins have been used to purify DNA but they do not have the resolving power of the TSK-gel DNA-stat and yields are on the lower end of the spectrum. Resins such as Mono Q or Mono P are porous [
26]. While these can provide separation of fragments of different sizes, the resolution is only satisfactory up to 600 bp in size, and elution takes as long as 20 h [
21]. Other investigators have used hydroxyapatite chromatography to purify DNA substrates [
22-
25]. While this resin does work, the quality and yield of the end product are frequently low. Separately, size-exclusion, hydrophobic interaction, and reversed-phase chromatography have also been used to purify DNA, but they are not optimal for size fractionation [
32-
35]. Instead, they appear to be better suited to the purification of plasmid DNA. Finally, agarose gel electrophoresis followed by DNA recovery from gel slices is widely employed. Here recovery can be achieved using electro-elution or, using spin-columns containing silica membranes. For both recovery methods yield is limited by the amount of input DNA and the spin columns often require the use of chaotropic salts. These salts can inhibit downstream modifications as well as single molecule assays focusing on DNA binding proteins [
14,
19,
20]. Thus, they should be used with caution.
In contrast, the method we present has none of these drawbacks. First, the TSK-gel DNA-stat resin was developed for the purification of DNA fragments of varying sizes. The column is run using 20 mM Tris-HCl (pH 9) with DNA being eluted using up to 1 M NaCl in a total time of 90 min. Once eluted, the DNA is precipitated using ethanol and glycogen as a carrier. The elution conditions and recovery methods are both “DNA friendly”. This follows because NaCl was used for elution as it is effective, inexpensive, compatible with many downstream applications, and it allows for the rapid recovery of the DNA using ethanol precipitation. It is unclear why the TSK-gel DNA-stat column has not found wide-spread use but we anticipate this may change in the future as we have demonstrated the use of the resin in multiple steps of single-molecule DNA substrate construction. The TSK-gel DNA-stat resin excels in the separation of PCR reaction components from the desired product; in the removal of restriction fragments from the desired fragment size; and, in the removal of contaminating excess oligonucleotides used in the final ligation step in the construction of a 1.2 kb DNA hairpin substrate for MT experiments. At each step of the substrate construction, including the final step, the yield and quality of the DNA recovered is exceptional. Critically, both DNA quality produced and yield are reproducible and consistent.
In a separate study, a similar strategy using the TSK-gel DNA-stat column was employed to make 6–700 bp model fork substrates for atomic force microscopy. The resulting substrates were of exceptional quality as assessed by the uniformity of the measured contour lengths (see
Fig. S1 in [
36]). We have also tested the method employing the column in the construction of oligonucleotide-length fork, and Holliday junction substrates, 70 bp in length [
37]. Homogeneous preparations of annealed complexes were obtained that were free of unannealed oligonucleotides. These were used in bulk-phase ATPase assays producing excellent results. Similar results were obtained in the purification of bacteriophage lambda DNA fragments 15 kb in size (not shown).
In conclusion, we have presented a simple and reproducible approach to construct DNA substrates for both single-molecule and bulk-phase studies. This straightforward method produces high yields of DNA substrates of exceptional quality.
Acknowledgments
Work in the Bianco laboratory is supported by NIH grant GM10056 to PRB. The authors thank Zhiqiang Wang and Yaqing Wang of the Department of Pharmaceutical Sciences for the critical reading of the manuscript.
References
- Sun Z, Tan HY, Bianco PR, Lyubchenko YL (2015) Remodeling of RecG Helicase at the DNA Replication Fork by SSB Protein. Sci Rep 5: 9625. doi: 10.1038/srep09625. [View Article] [PubMed] [Google Scholar]
- Zhao X, Guo S, Lu C, Chen J, Le S, et al. (2019) Single-molecule manipulation quantification of site-specific DNA binding. Curr Opin Chem Biol 53: 106-117. doi: 10.1016/j.cbpa.2019.08.006. [View Article] [PubMed] [Google Scholar]
- Kaur G, Lewis JS, van Oijen AM (2019) Shining a Spotlight on DNA: Single-Molecule Methods to Visualise DNA. Molecules 24: doi: 10.3390/molecules24030491. [View Article] [PubMed] [Google Scholar]
- Neuman KC, Nagy A (2008) Single-molecule force spectroscopy: optical tweezers, magnetic tweezers and atomic force microscopy. Nat Methods 5: 491-505. doi: 10.1038/nmeth.1218. [View Article] [PubMed] [Google Scholar]
- Hodeib S, Raj S, Manosas M, Zhang W, Bagchi D, et al. (2016) Single molecule studies of helicases with magnetic tweezers. Methods 105: 3-15. doi: 10.1016/j.ymeth.2016.06.019. [View Article] [PubMed] [Google Scholar]
- Kimura Y, Bianco PR (2006) Single molecule studies of DNA binding proteins using optical tweezers. Analyst 131: 868-874. doi: 10.1039/b600157m. [View Article] [PubMed] [Google Scholar]
- Bianco PR, Brewer LR, Corzett M, Balhorn R, Yeh Y, et al. (2001) Processive translocation and DNA unwinding by individual RecBCD enzyme molecules. Nature 409: 374-378. doi: 10.1038/35053131. [View Article] [PubMed] [Google Scholar]
- Maleki P, Budhathoki JB, Roy WA, Balci H (2017) A practical guide to studying G-quadruplex structures using single-molecule FRET. Mol Genet Genomics 292: 483-498. doi: 10.1007/s00438-017-1288-2. [View Article] [PubMed] [Google Scholar]
- Roy R, Hohng S, Ha T (2008) A practical guide to single-molecule FRET. Nat Methods 5: 507-516. doi: 10.1038/nmeth.1208. [View Article] [PubMed] [Google Scholar]
- Manosas M, Perumal SK, Bianco PR, Bianco P, Ritort F, et al. (2013) RecG and UvsW catalyse robust DNA rewinding critical for stalled DNA replication fork rescue. Nat Commun 4: 2368. doi: 10.1038/ncomms3368. [View Article] [PubMed] [Google Scholar]
- Lionnet T, Allemand J, Revyakin A, Strick TR, Saleh OA, et al. (2012) Single-molecule studies using magnetic traps. Cold Spring Harb Protoc 2012: 34-49. doi: 10.1101/pdb.top067488. [View Article][PubMed] [Google Scholar]
- White KH, Visscher K (2011) Optical trapping and unfolding of RNA. Methods Mol Biol 783: 21-43. doi: 10.1007/978-1-61779-282-3_2. [View Article] [PubMed] [Google Scholar]
- Wen J, Manosas M, Li PTX, Smith SB, Bustamante C, et al. (2007) Force unfolding kinetics of RNA using optical tweezers. I. Effects of experimental variables on measured results. Biophys J 92: 2996-3009. doi: 10.1529/biophysj.106.094052. [View Article] [PubMed] [Google Scholar]
- Papini FS, Seifert M, Dulin D (2019) High-yield fabrication of DNA and RNA constructs for single molecule force and torque spectroscopy experiments. Nucleic Acids Res 47: doi: 10.1093/nar/gkz851. [View Article] [PubMed] [Google Scholar]
- Goto Y, Akahori R, Yanagi I, Takeda K (2019) Solid-state nanopores towards single-molecule DNA sequencing. J Hum Genet 65: 69-77. doi: 10.1038/s10038-019-0655-8. [View Article] [PubMed] [Google Scholar]
- Poh J, Gan SK (2014) Comparison of customized spin-column and salt-precipitation finger-prick blood DNA extraction. Biosci Rep 34: doi: 10.1042/BSR20140105. [View Article] [PubMed] [Google Scholar]
- Pederson NE (1996) Spin-column chromatography for DNA purification. Anal Biochem 239: 117-118. doi: 10.1006/abio.1996.0302. [View Article] [PubMed] [Google Scholar]
- Nickoloff JA (1994) Sepharose spin column chromatography. A fast, nontoxic replacement for phenol:chloroform extraction/ethanol precipitation. Mol Biotechnol 1: 105-108. doi: 10.1007/BF02821513. [View Article] [PubMed] [Google Scholar]
- Hourfar MK, Michelsen U, Schmidt M, Berger A, Seifried E, et al. (2005) High-throughput purification of viral RNA based on novel aqueous chemistry for nucleic acid isolation. Clin Chem 51: 1217-1222. doi: 10.1373/clinchem.2005.048603. [View Article] [PubMed] [Google Scholar]
- Vandeventer PE, Mejia J, Nadim A, Johal MS, Niemz A (2013) DNA adsorption to and elution from silica surfaces: influence of amino acid buffers. J Phys Chem B 117: 10742-10749. doi: 10.1021/jp405753m. [View Article] [PubMed] [Google Scholar]
- Noirclerc-Savoye M, Gallet B, Bernaudat F, Vernet T (2010) Large scale purification of linear plasmid DNA for efficient high throughput cloning. Biotechnol J 5: 978-985. doi: 10.1002/biot.201000132. [View Article] [PubMed] [Google Scholar]
- Bernardi G (1965) Chromatography of nucleic acids on hydroxyapatite. Nature 206: 779-783. doi: 10.1038/206779a0. [View Article] [PubMed] [Google Scholar]
- Shoyab M, Sen A (1979) The isolation of extrachromosomal DNA by hydroxyapatite chromatography. Methods Enzymol 68: 199-206. doi: 10.1016/0076-6879(79)68015-1. [View Article] [PubMed] [Google Scholar]
- Lechner RL, Richardson CC (1983) A preformed, topologically stable replication fork. Characterization of leading strand DNA synthesis catalyzed by T7 DNA polymerase and T7 gene 4 protein. J Biol Chem 258: 11185-11196. [PubMed] [Google Scholar]
- Andrews-Pfannkoch C, Fadrosh DW, Thorpe J, Williamson SJ (2010) Hydroxyapatite-mediated separation of double-stranded DNA, single-stranded DNA, and RNA genomes from natural viral assemblages. Appl Environ Microbiol 76: 5039-5045. doi: 10.1128/AEM.00204-10. [View Article] [PubMed] [Google Scholar]
- Westman E, Eriksson S, Låås T, Pernemalm PA, Sköld SE (1987) Separation of DNA restriction fragments by ion-exchange chromatography on FPLC columns Mono P and Mono Q. Anal Biochem 166: 158-171. doi: 10.1016/0003-2697(87)90558-6. [View Article] [PubMed] [Google Scholar]
- Kim Y, de la Torre, (Armando) , Leal AA, Finkelstein IJ (2017) Efficient modification of λ-DNA substrates for single-molecule studies. Sci Rep 7: 2071. doi: 10.1038/s41598-017-01984-x. [View Article] [PubMed] [Google Scholar]
- Mueller SH, Spenkelink LM, van Oijen AM, Lewis JS (2019) Design of customizable long linear DNA substrates with controlled end modifications for single-molecule studies. Anal Biochem 592: 113541. doi: 10.1016/j.ab.2019.113541. [View Article] [PubMed] [Google Scholar]
- Luzzietti N, Brutzer H, Klaue D, Schwarz FW, Staroske W, et al. (2010) Efficient preparation of internally modified single-molecule constructs using nicking enzymes. Nucleic Acids Res 39: doi: 10.1093/nar/gkq1004. [View Article] [PubMed] [Google Scholar]
- Moriyama H, Shimada M, Muranaka K, Iwaeda T (2008) High speed and high resolution anion exchange chromatography for biological samples on non-porous packings. HPLC 2008; Baltimore
- Kato Y, Yamasaki Y, Onaka A, Kitamura T, Hashimoto T, et al. (1989) Separation of DNA restriction fragments by high-performance ion-exchange chromatography on a non-porous ion exchanger. J Chromatogr 478: 264-268. doi: 10.1016/s0021-9673(01)84395-8. [View Article] [PubMed] [Google Scholar]
- Tellez CM, Cole KD (1999) Method for the characterization of size-exclusion chromatography media for preparative purification of DNA restriction fragments. Biotechnol Tech 13: 395–401. doi: 10.1023/A:1008932407733. [View Article][Google Scholar]
- Wysoczynski CL, Roemer SC, Dostal V, Barkley RM, Churchill MEA, et al. (2013) Reversed-phase ion-pair liquid chromatography method for purification of duplex DNA with single base pair resolution. Nucleic Acids Res 41: doi: 10.1093/nar/gkt815. [View Article] [PubMed] [Google Scholar]
- Abdulrahman A, Ghanem A (2018) Recent advances in chromatographic purification of plasmid DNA for gene therapy and DNA vaccines: A review. Anal Chim Acta 1025: 41-57. doi: 10.1016/j.aca.2018.04.001. [View Article] [PubMed] [Google Scholar]
- Iuliano S, Fisher JR, Chen M, Kelly WJ (2002) Rapid analysis of a plasmid by hydrophobic-interaction chromatography with a non-porous resin. J Chromatogr A 972: 77-86. doi: 10.1016/s0021-9673(02)00901-9. [View Article] [PubMed] [Google Scholar]
- Wang Y, Sun Z, Bianco PR, Lyubchenko YL (2020) Atomic force microscopy-based characterization of the interaction of PriA helicase with stalled DNA replication forks. J Biol Chem 295: 6043-6052. doi: 10.1074/jbc.RA120.013013. [View Article] [PubMed] [Google Scholar]
- Liu X, Seet JX, Shi Y, Bianco PR (2019) Rep and UvrD Antagonize One Another at Stalled Replication Forks and This Is Exacerbated by SSB. ACS Omega 4: 5180-5196. doi: 10.1021/acsomega.8b02375. [View Article] [PubMed] [Google Scholar]
Supplementary information
Table S1. Oligonucleotides and their uses.
File S1. Protocols to construct DNA substrates, substrate components, and purification.
Figure S1. PCR must be optimized to ensure high-quality substrate components are produced.
Figure S2. The purified substrate components are of high quality.
Figure S3. Large amounts of high-quality substrate components are easily purified.
Figure S4. Restriction enzyme mapping confirms the MT substrate structure.
Figure S5. Column purification yields high quality, functional substrate DNA for magnetict tweezer experiments.
Figure S6. The MT substrate functions as expected in a magnetic tweezer experiment.
Supplementary information of this article can be found online at http://www.jbmethods.org/jbm/rt/suppFiles/350.